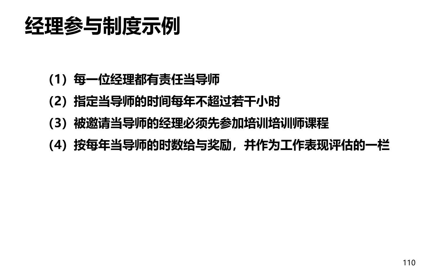
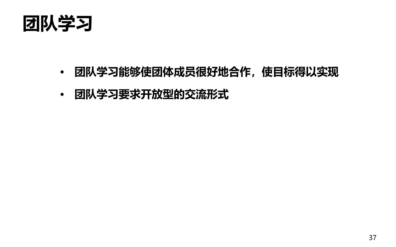
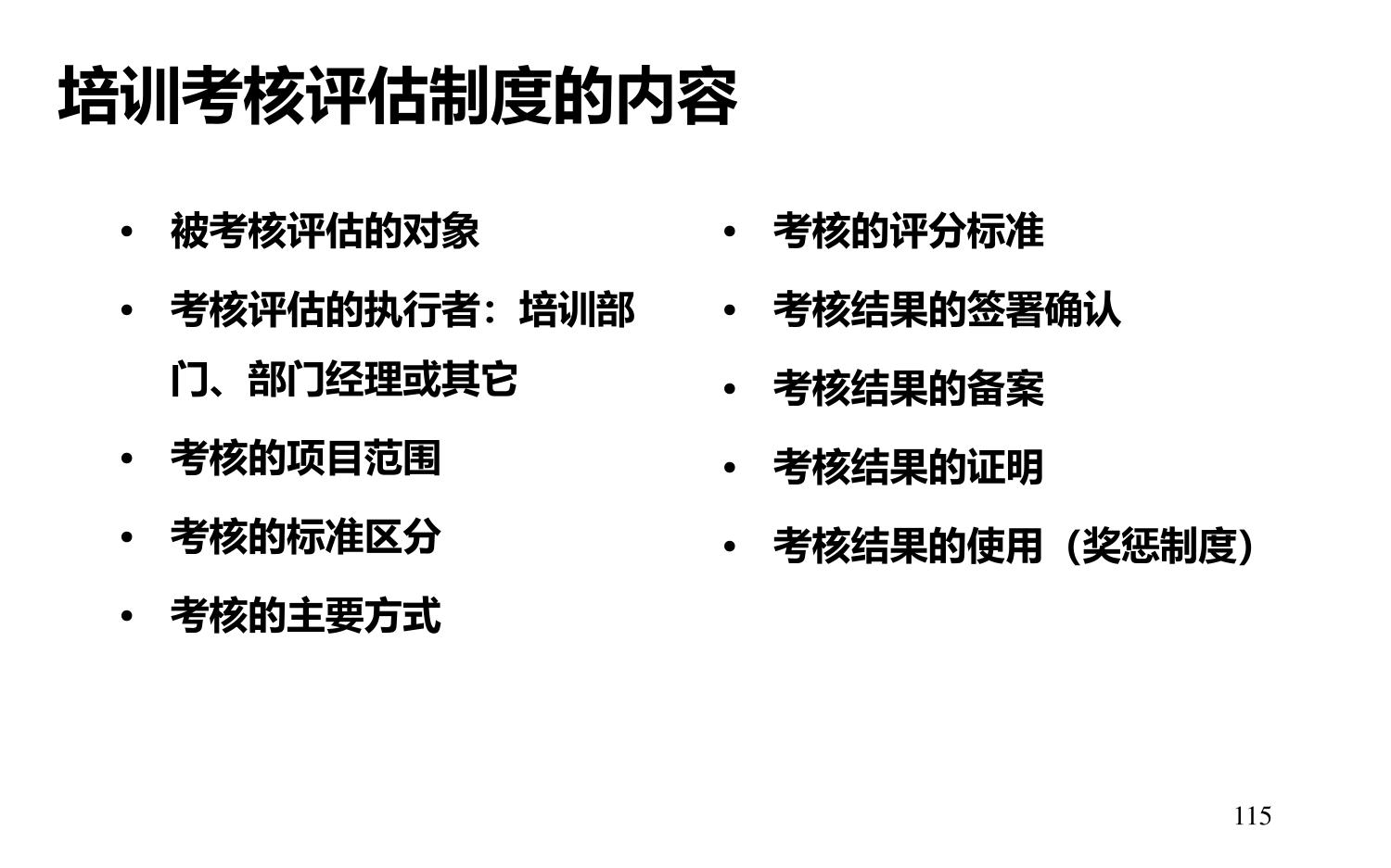
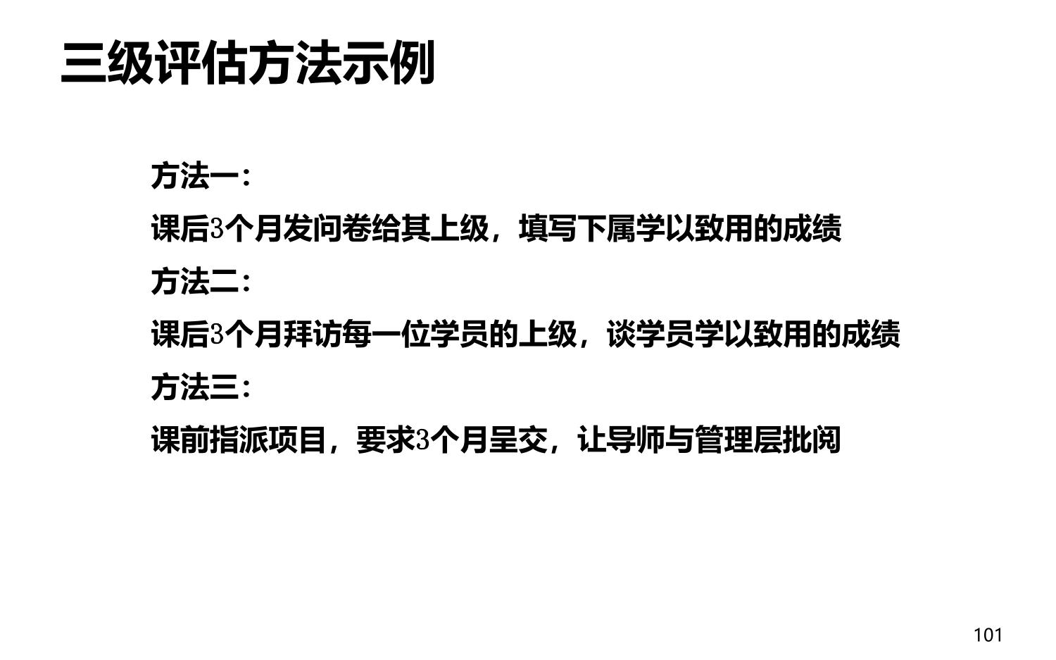
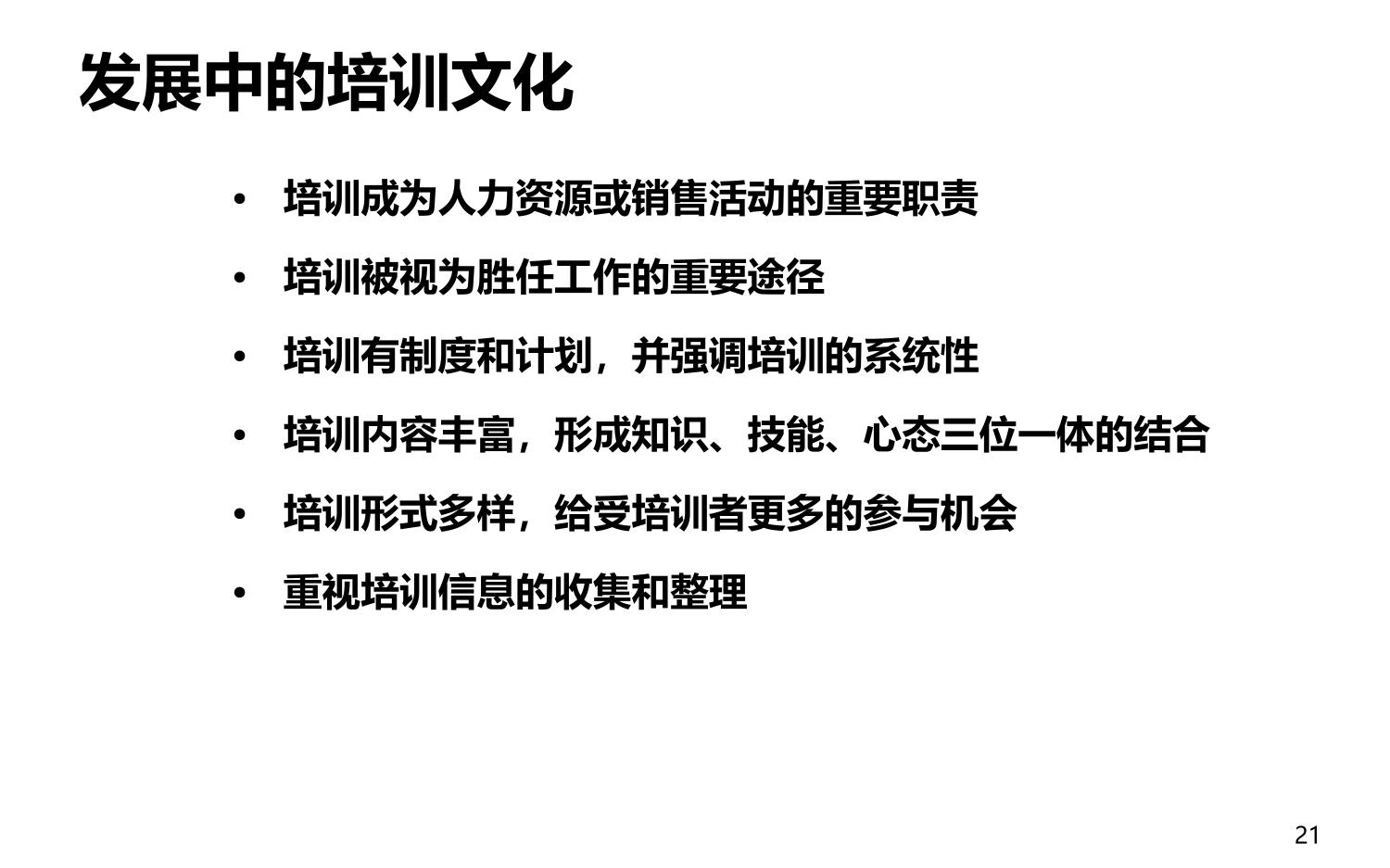
16、企业培训体系建立的思路、方法与工具.pptx

添加时间:2023年10月16日
文档编号:14146
签到奖励:每日签到可随机获得1~10C币,->点我签到
资料来源:网络,非商业用途,侵联删


内容未完全展示,请下载附件查看




点击加载全文

本文阅读量:

声明:本信息来源于网络,仅用于学习和技术交流,如有侵权或其他问题,请联系本站处理。

合集首页
技术支持:CNPIM.COM