23PPT - 专业PPT模板下载网站
注册/登录
帮助文档
首页
职场培训课件
办公模板
资料下载
效率工具
会员中心
注册/登录
帮助文档
首页
职场培训课件
办公模板
资料下载
效率工具
标题
全文
首页
>
职场培训课件
> [合集]
节后复工/安全开工第一课资料
>
下载页面
标题
全文
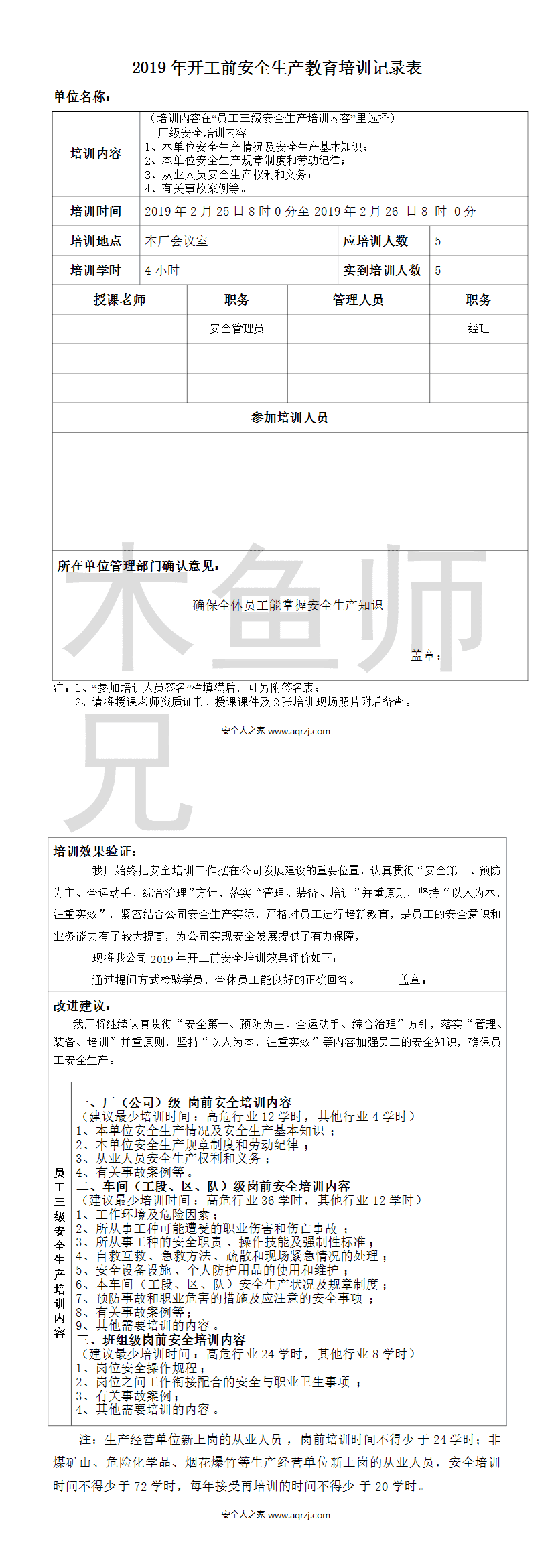
企业开工第一课安全培训记录表.docx
添加时间:2024年02月19日
文档编号:
21457
归属合集:
节后复工/安全开工第一课资料
签到奖励:每日签到可随机获得1~10C币,
->点我签到
资料来源:网络
版权申明:本站不销售非本站原创资料,所有下载资源仅供学员个人学习,不得用于任何商业用途。如有侵犯您的权益,请联系QQ7391142,我们会第一时间删除!
附件列表
附件下载
免费下载
木鱼师兄知识星球入口(星球会员可获赠同期VIP会员资格)
微信扫描以上二维码或点此进入
版权申明:
本站所有下载资源仅供学习。如有侵犯您的权益,请联系QQ7391142,我们会第一时间删除!
×
合集:节后复工/安全开工第一课资料
节后复工 安全开工第一课资料
价格:
免费
默认章节(15份)
1>
节后复工新员工安全培训课件.pptx
2>
开工前入场安全教育培训.docx
3>
开工前安全培训资料.docx
4>
年度全员开工安全意识提升手册.pptx
5>
开工复工复产第一课会议方案纪要(整套).docx
6>
化工企业开工第一课安全生产培训.pptx
7>
XX公司安全生产“开工第一课”活动实施方案.docx
8>
安全生产开工第一课培训课件.pptx
9>
安全生产开工“第一课”讲演稿.docx
10>
企业复工第一课安全生产及疫情防控培训.pptx
11>
节后企业开工安全教育第一课.pptx
12>
企业开工第一课安全培训记录表.docx
13>
全员安全生产责任制专题培训.pptx
14>
开工第一课安全培训心得体会.docx
15>
节后公司复产复工安全生产主体责任承诺书(参考范本).docx
合集首页
章节选择
技术支持:CNPIM.COM